Pasar al contenido principal
x
Main navigation
Registro
Liberación de Lotes
Inspecciones
Laboratorio
Vigilancia
Ensayos Clínicos
Buscar
Organigrama
Página de inicio
acerca de
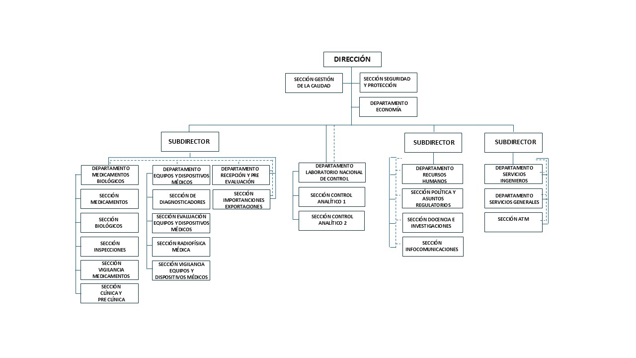
Organigrama